四川蓉桦律师事务所

SiChuan  RongHua  Law  Firm

教育+

一、 教育+分类登记

研发背景

《中华人民共和国民办教育促进法》2016年修改后,国家、省、市层面陆续出台了民办教育相关的政策,指引存量民办学校向新的法律体系框架平稳过渡。

2018年917日,四川省人民政府出台《关于鼓励社会力量兴办教育促进民办教育健康发展的实施意见》(川府发〔201837),要求现有民办学校的举办者在202091日前,向主管部门提交关于学校办学属性选择的书面材料,未按期提交材料的选择为营利性民办学校。选择为非营利性民办学校的,应在202191日前完成相关手续。

选择为营利性民办学校的实施高等学历教育的民办学校应在202391日前完成登记手续;其他学校应在202291日前完成登记手续。2016117日至201791批准设立的民办学校,参照现有民办学校进行分类登记。

民办学校及其举办者在当前分类登记的“选择期”常感困惑,也充满担忧。其一方面不清楚分类登记可能对其带来的影响及后果,也无法结合自身特点合理选择登记属性,更不知晓具体应当如何依法办理分类登记,维护自身利益。因此,民办学校及其举办者亟需具有相应专业能力和经验的第三方机构在其分类登记规划及办理过程中提供精准的法律服务。

客户定位

需要进行分类登记的各类民办学校,尤其是一部分成立时间较长、成立背景较复杂、分类登记难度大,依靠学校自身的经验和常规的顾问服务难以完成全部分类登记工作的民办学校。

(三)业务介绍

1、办理依据

1)《全国人民代表大会常务委员会关于修改<中华人民共和国民办教育促进法>的决定》(中华人民共和国主席令第五十五号)

2)《中华人民共和国民办教育促进法》;

3)《国务院关于鼓励社会力量兴办教育促进民办教育健康发展的若干意见(国发〔201681号)

4)《教育部、人力资源社会保障部、民政部、中央编办、工商总局关于印发<民办学校分类登记实施细则>的通知》(教发201619号);

5)《四川省人民政府关于鼓励社会力量兴办教育促进民办教育健康发展的实施意见》(川府发〔201837);

6四川省教育厅等五部门关于印发<四川省民办学校分类登记实施办法>的通知201868

7)《四川省教育厅关于开展现有民办学校分类选择和登记工作的通知》(川教函〔2019358号);

8成都市人民政府关于印发促进民办教育健康规范发展若干措施的通知》(成府发〔201918)。

2、办理流程

4、产品形态

民办学校分类登记主要采用“一对一”委托、订单式服务的方式进行,提供从分类选择到完成分类登记手续的全方位服务:

1)通过现场调研、咨询,了解当事人的实际情况和需求;

2)解释民办学校分类登记政策及步骤流程;

3)个性化设计分类登记方案

4)指导、协助开展组织清算、资产确权、缴纳税费、分立合并、行政审批等具体事项

(5)协助注销,重新领取办学许可证、登记文件,继续办学

5他山之石

上海市人民政府于20171226日发布《上海市民办学校分类许可登记管理办法》沪府发〔201795),要求民办学校举办者应当在20181231日前,向审批机关提交关于学校办学属性选择的书面材料,未按期提交材料的学校不得转设为营利性民办学校。该办法实施后,目前上海市民办学校分类登记工作已全面铺开实施并稳步推进中。

北京市也于20181226日发布《北京市民办学校分类登记办法》京教民〔201811),该登记办法规定现有民办学校根据学校办学层次按照三年三批次的方式提交申请,其中实施学前教育以及非学历教育培训的民办学校,原则上应在201991日前向审批机关提交关于学校法人性质选择的书面申请实施普通高级中等教育、中等职业教育的学历教育学校,原则上应在202091日前向审批机关提交关于学校法人性质选择的书面申请实施高等学历教育的学校,原则上应在202191日前向审批机关提交关于学校法人性质选择的书面申请

鉴于今年遭受疫情的特殊原因,成都市民办学校分类登记工作虽暂缓,但也即将拉开大幕。北京、上海等地成熟的分类登记经验将为我们在民办学校分类登记事项的办理中提供有力借鉴。


二、教育+行政审批

研发背景

教育系统行政审批严格且专业,其中涉及众多的法律法规、规章、规范性文件,需要专业解读及实践经验研判在实际操作中,众多民办学校由于缺乏办事经验或信息滞后,容易在行政审批过程中阻。

蓉桦律所发现通过提供专业咨询服务或专人对接指导,可以帮助民办学校及其举办者高效获得审批,取得(延续)办学资格。专业的事交给专业的人做,才省时省力。随着2016117日《中华人民共和国民办教育促进法》的修订及2018年5月2日《四川省教育厅等五部门关于印发<四川省民办学校分类登记实施办法>的通知》(川教〔2018〕68号)的公布实施,包括蓉桦律所顾问单位在内的众多民办学校举办者、准备举办民办学校的个人社会组织十分关心在新法背景下如何依法办校、如何依法经营、如何依法分类登记、如何可持续发展

蓉桦律所作为教育风控行业的“积极分子”,利用自身专业能力与教育资源优势,能够为当事人就教育行政审批需要关注的节点给予专业的解读和指导。

(二)客户定位

各类从事学历教育、学前教育、自学考试助学及其他文化教育、职业资格培训、职业技能培训的民办学校,及有意举办各类民办学校的个人和社会组织。

(三)业务介绍

1、办理依据

1)《中华人民共和国教育法》;

2)《中华人民共和国民办教育促进法》;

3)《中华人民共和国民办教育促进法实施条例》;

4)《四川省<中华人民共和国民办教育促进法>实施办法》。

2、办理流程

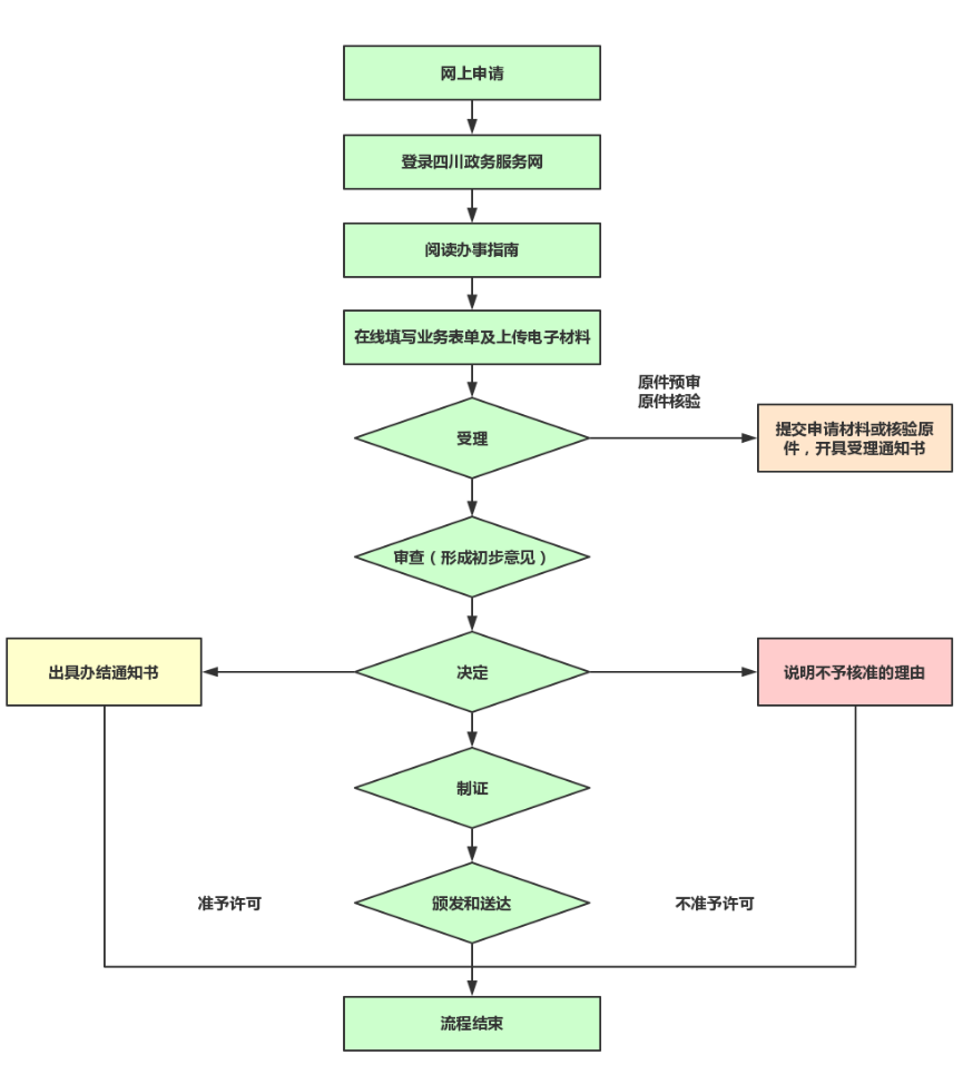
以民办学校设立审批办理为例,其审批流程并不复杂,但在申请中需要注意提交材料的准确性、真实性、全面性、符合性,以减少申请人在设立审批环节的成本和时间。

以成都市锦江区直接正式设立民办学校(幼儿园)审批网上登记办理流程为例,其具体流程见下图:

3、主要产品


教育+行政审批产品清单

序号

项目

服务名称

基本费用(元)

1

设立

民办教育新政解读

3000-5000/场

学校核名

营利性民办学校(公司)

5000

非营利性

民办学校

民办非企业

单位(社会服务机构)

5000

事业单位

5000

申请筹设

20000-50000

申请正式设立(包含办学批复、办学许可证跟进、协调)

50000-100000

2

运行

年检年报

指导

教育年检

5000

民政年检

5000

工商年报

5000

招生宣传

招生简章和广告备案

5000-50000

代办(换)证指导

办学许可证

5000-50000

登记证(含营业执照)

5000-50000

开户许可证

5000-50000

食品经营许可证

5000-50000

民办学校年度财务审计(中介)

5000-20000

尽职调查(收并购、投资等)

50000-100000

商务谈判(重大合作等)

5000-8000/场

评估

安全管理评估(人防、物防、技防、联防心防等)

20000-50000

民办学校变更清算(含作为清算组成员、中介)

5000-20000

社会稳定风险评估

50000-100000/份

3

变更

分立、合并,变更举办者、学校名称、层次、类别、章程、校(园)长、办学地址、法定代表人、董(理)事会、监事会

分立

50000-100000

合并

50000-100000

变更举办者

50000-100000

变更学校名称

10000起

变更办学层次

50000-100000

变更类别

50000-100000

审查或修改章程

10000起

变更校(园)长

10000起

变更办学地址

50000-100000

变更法定代表人

10000起

变更董(理)事会成员

10000起

变更监事/监事会成员

10000起

4

终止

财务清算(含作为清算组成员、中介)

5000-20000

财产清偿

50000-100000

注销登记

50000-100000


4、产品形态

1)通过现场调研、咨询,了解当事人的实际情况和需求;

2)进行行政审批前的调查、评估,提出可能的风险节点与应对策略;

3)协助当事人制作、准备申请材料,根据情况现场协助或代办提交申请资料,有针对性地与教育审批部门进行沟通,及时了解、跟进审批进度;

4)发生不予审批或违法违规审批的情形时,为当事人及时提供法律救济;

5)协助当事人领取批准文件。

5、案例展示

蓉桦律所自2017年度以来,成功代理了8件次民办学校有关行政审批的事项,帮助某民办学校依法与属地民政部门强制学校更名博弈并维权成功,以及帮助某某成功设立幼儿园等。

成功案例:

某某于2017年开始筹设民办幼儿园,2018年末准备好所有的筹设资料递交属地教育部门后,因当地行政审批局成立及审批权的划转,某某办园行政审批一事被搁置。后某某按行政审批局要求,历经数次整改后仍未被同意筹设,且未收到任何书面回复。2019年,某某委托蓉桦律所协助其办理审批事项。蓉桦律所通过邀请专家现场指导,通过分析论证后由申请人对属地行政审批局、教育部门不作为等问题提起行政复议倒逼其履职,最终某某获得办学批复。

三、教育+社稳风评

研发背景

教育系统的重大决策关系到广大师生及人民群众的切身利益。随着人民权利意识不断提升,人民群众对涉及社会公共利益的教育系统的重大决策有了更多自身的见解和判断。因此,这就需要在每次重大决策前,充分考虑信息对称性及预判性,并在系统分析做出合法、客观、可行的决策,才能最大程度维护社会稳定减少决策风险

蓉桦律所发现,通过提供社会稳定风险评估服务有助于教育系统在重大决策过程中,提升信息的对称性,加强对决策的动态预判,有助于降低不利于社会稳定的因素。2016年8月,《四川省社会稳定风险评估办法》公布;随之,《四川省教育系统重大决策事项社会稳定风险评估实施办法(修订)》(川教函〔2016〕624号)《成都市教育系统重大决策事项社会稳定风险评估实施细则(修订)》(成教办〔2017〕3号)等规则颁布实施。在这短短的几年间,重大决策社会稳定风险评估成了四川省、成都市教育系统在进行重大决策前所必须履行的一项重要环节,由此可见,研发本产品具有巨大的市场前景和内生动力。

客户定位

四川省内各级人民政府、教育行政部门、公办学校、民办学校及各类教育培训机构。

(三)业务介绍

1、办理依据

    (1)《重大行政决策程序暂行条例》中华人民共和国国务院令713号);

2《四川省社会稳定风险评估办法》(四川省人民政府令第313号)

3)《四川省重大行政决策程序规定》(川府发〔2015〕24号);

4)《成都市重大行政决策程序规定》(成府发〔2015〕36号);

5《四川省教育系统重大决策事项社会稳定风险评估实施办法(修订)》(川教函〔2016〕624号);

6《成都市社会稳定风险评估实施办法》(成委办〔2017〕33号)

7《成都市教育系统重大决策事项社会稳定风险评估实施细则(修订)》(成教办〔2017〕3号)。


2、办理流程

注:普通程序中涉及“做出实施决定,制定维稳预案”、“及时追踪反馈,加强风险调控”这两个环节以评估责任主体落实为主。

3主要产品

教育+社稳风评产品清单

序号

项目

产品名称

基本费用(元)

1

意见

征集

问卷调查设计

10000-50000

组织、参与意见征集

20000-50000

组织专家咨询论证(听证)

5000-10000/

2

重大决策事项的社会稳定风险评估

编制教育中长期发展规划和重大专项规划

50000-100000

设立、调整教育重点工程、重大投资项目及学校扩建、迁建等重大工程项目

50000-100000

划分、调整公办和公益性幼儿园招生范围、义务教育入学学区,撤并学校(含校点)

50000-100000

改革学校办学体制、管理体制、课程设置等

50000-100000

改革、调整中考等考试、招生政策,制定、调整学生资助政策等

50000-100000

开展教育对外开放(国际合作与交流)的重大事项

50000-100000

制定、调整教师收入分配制度、职称评审改革政策

50000-100000

制定、调整学校收费政策、学生就业政策

50000-100000

调整学校教学管理、学生管理制度的重大改革

50000-100000

单位改革中涉及的人员安置、社保关系、职工待遇及重大资产处置办法等

50000-100000

制定、调整学校债务特别是拖欠工程款化解方案

50000-100000

其他教育事业改革发展中涉及师生员工及人民群众切身利益的重大决策事项等

50000-100000

4产品形态

1)现场调研,了解当事人需求;

2)根据需要参与重大行政决策的前期工作,协助当事人广泛听取、收集有关机关、组织、人大代表、政协委员和社会公众的意见,或协助当事人通过报刊、广播电视、政府(部门)网站等公众媒体公开征求社会公众的意见,或协助当事人通过听证会、座谈会、问卷调查或者其他方式征求社会公众意见;

3)根据需要协助当事人组织专家并完成专家论证;

4)拟定风险评估所需资料清单,协助当事人全面整理评估所需资料;

5)根据当事人所提供资料、信息,开展风险评估,撰写、修订风险评估报告;

6)在当事人对风险评估报告验收合格后,完成装订制作并向当事人提交正式成果;

7)跟进风险评估报告效果,负责对风险评估报告予以解释、说明。

5案例展示

成功案例12020年2月,蓉桦律所受成都市教育局委托,就《成都市在蓉港澳台适龄少年儿童入学办法(试行)》(以下简称《港澳台少年儿童入学办法》)从合法性、合理性、安全性、廉洁性、可行性、可控性等“六性”开展社会稳定风险评估,在评估过程中结合相关法律法规及政策规定,提示成都市教育局完善有关资料、依据后,《港澳台少年儿童入学办法》的评估结论为:低风险,可实施

成功案例220196月,蓉桦律所成都市教育局委托,就《成都市高中阶段学校招生考试体育与健康考试实施方案(委托风评稿)》(以下简称《实施方案》)进行社会稳定风险评估,从合法性、合理性、安全性、廉洁性、可行性、可控性等六性进行评估分析,评估结论为:低风险,可实施同时针对《实施方案》在实施过程中可能出现的风险,提出了针对性的建议。

四、教育+风控培训

研发背景

蓉桦律所深耕教育领域多年,积极参与教育领域风险治理和危机处置,在教育风控领域不断推陈出新,针对教育风控工作中的具体问题,审慎思考并提出了针对性的解决办法我们结合客观真实的案例,探索总结出了一系列适应教育风控需求的培训讲座产品,将法律风控实务进行总结推广。“教育+风控培训”产品致力于利用蓉桦律所专业能力与实经验,从校园安全、风险防控、危机处置、国资保护、行政审批及其他相关领域着眼剖析解读校园风险防控工作中的重点、难点问题借助案例再现方式、提出解决办法,为当事人在事前预防风险、事中处置风险、事后化解风险提供专业指导

(二)客户定位

“教育+风控培训”产品主要适用于各级各类学校、企事业单位、政府机关等群体,定位于“教育”、“风控”、“培训”三点,将三个点位精准到每一个具体群体,结合热点时事、新规政策提供有针对性的特色化设计方案,量化、细化需求,根据需求定制产品,最大程度满足当事人,致力于促进依法行政、依法治教、依法办学、依法治校等法治建设进程。

(三)业务介绍

1、办理依据

1)《国务院办公厅关于加强中小学幼儿园安全风险防控体系建设的意见》(国办发〔2017〕35号);

2)《中小学幼儿园安全管理办法》(教育部、公安部、司法部、建设部、交通部、文化部、卫生部、国家工商行政管理总局、国家质量监督检验检疫总局、新闻出版总署令第23号)

3)《教育部关于大力加强中小学教师培训工作的意见》(教师〔2011〕1号)。

2、办理流程

具体办理流程如下:



3、主要产品

教育+风控培训产品清单

序号

一级

目录

二级

目录

主要内容

适合对象

1

校园常见风险防控

校园主要角色的行为保护

学生、教师、班主任、校长行为保护、职业道德(日常行为)规范

所有教育机构

教管责任及风险防控

学校教管责任及法律基础、典型案例

所有教育机构

校园关键风险防控

运动伤害、校园欺暴、校园欺凌、环境安全、食品安全、风控机制、校园侵权人资管理、网络安全防控刑事犯罪预防、国际游学安全防控、课程合作风险防控、典型案例

所有教育机构

特质生风险与自我保护

特质生管理、预防、案例

所有教育机构

校园管理风险防控

校园管理风险提示

所有教育机构

校园安全风控制度

安全风控制度构建、实施、评价

所有教育机构

安全风险转移机制

安全风险转移机制的方式、途径及实务运用校园保险全覆盖

所有教育机构

安全培训与演练

安全培训的内容、制度建设与应急演练

所有教育机构

校园应急预案建立

应急预案建立、实施、演练

所有教育机构

政府采购风险防控

采购方式、采购目录及限额典型案例、风险提示及防范

公办学校

校园风控机制

机制的界定、建立、实施、运行

所有教育机构

教育人资风控

校园人事风控内容、制度建设与实操案例

所有教育机构

宣传风控

校园宣传风险、典型案例

所有教育机构

民办学校发展与风控

概述、风险节点、典型案例

所有教育机构

国际合作风控

概述、风险节点、典型案例

所有教育机构

校园风险评估

评估内容、评估依据、评估结论

所有教育机构

教育投融资风控

教育投资、融资概述、风险节点、典型案例

所有教育机构

2

危机

处置

危机公关

危机公关的界定、流程、时间节点、典型案例

所有教育机构

舆情应对

舆情监管、防控、时间节点

所有教育机构

事件处置

处置流程、应对方法、典型案例

所有教育机构

谈判博弈

博弈方法、思路、程序、典型案例

所有教育机构

司法应对

司法应对概述、司法程序、证据保全、成立工作小组、舆情应对、典型案例

所有教育机构

信访风控

信访风险、信访应对、典型案例

所有教育机构

复议风控

复议风险、复议应对、典型案例

所有教育机构

诉讼风控

行政诉讼、民事诉讼、刑事诉讼、典型案例

所有教育机构

3

国资

保护

国资保护

国资保护概述、典型案例

公办教育机构

4

行政

审批

民办学校分类登记

设立登记、变更登记、终止、注销登记、登记需符合的资质、程序、典型案例、风险防控建议

所有教育机构

民办学校咨询

政策咨询、服务培训、 文书撰写、文书匹配与审查、资源对接、典型案例

所有教育机构

5

其他定制项目

教育

国际化

国际研学、国际留学、国际交流、国际合作

所有教育机构

家校共育

家校共育概述、家校互动的必要性、机制、典型案例、风险防控建议

所有教育机构

办学章程、家委会章程建设

章程的起草、规范、备案、变更、典型案例、风险防控建议

所有教育机构

应急救援

校园应急救援的培训、指导、适用、危机应对、典型案例

所有教育机构

教育涉税

教育涉税概述、风险节点、典型案例、风险防控建议

所有教育机构

党风廉政建设

党风廉政建设规定、典型案例、风险防控建议

所有教育机构

教育依法防疫

防疫规则、学校防疫风险点位、家校沟通

所有教育机构

其他

新法宣传普及(例如:《民法典》《未成年人保护法》等宣贯培训)

所有教育机构

注:以上讲座内容可以采用组合套餐的方式,由当事人自行选择每场讲座的点位。讲座根据授课时长收费:讲座时长为1个小时以内(含1小时)的,按3000元每场收费;授课1个小时以上,2个小时以内的,按5000元每场的标准收费;2小时以上,3个小时以内的,按8000元的标准的收费。其他特殊类型的授课,可另行商定授课费用。

4、产品形态

“教育+风控培训”产品可以体现为开展讲座、培训会、座谈会、研学等多种形式。

(1)蓉桦自有专家开展讲座。截至目前,蓉桦讲座已达数百余场,讲座主题丰富,能涵盖各需求对象;

(2)邀请国内外教育、法治、行政等领域资深专家开展培训会。蓉桦有充足的业内资源支撑,邀请行业内资深专家开展专题培训会;

(3)通过组织研学方式到各地走访交流。“教育+风控培训”产品深入九寨沟、阿坝等地,实地研学、实地体验。

“教育+风控培训”产品形态多种多样,不拘泥于单一,更倾向于组合搭配灵活多变。

5、案例展示

成功案例1:

2020年1028日,蓉桦团队与成都市教育局、成都市华胜司法教育学校携手召开2020年成都市教育系统安全稳定工作培训。分别以“依法治校与教育风险控制”、“校园食品安全管理”、“中小学幼儿园应急疏散演练组织原则及关键环节”等主题对学员们培训。

成功案例2:

2020年10月21日,受阿坝州司法局邀请和四川律师协会的安排,成都市律师副会长、蓉桦律所首席合伙人冉桦律师,在马尔康市司法局,为阿坝州司法系统分管局领导、律师、证员和法律工作者等以案例形式给大家分享共学民法典!

五、教育+校园危处

研发背景

2013年以来,蓉桦律所至今已参与处置重大危机事件450余起,其中涉及死亡的极端事件近150余起。蓉桦律所通过危机事件谈判处置收获顾问单位数十家如通过某教育公司“撒尿牛丸”舆情应对案、某附属实验小学环境安全案、成都某初中学生跳楼身亡案等,分别与委托人建立起了常年法律顾问合作关系。

蓉桦律所依托丰富的校园危机事件处置经验,将校园安全事件主要概括分校园伤害事件”“校园欺凌事件”“特质生伤害事件”“校园食品安全事件”“校园环境安全事件等。迄今,蓉桦律所已形成全面、系统、专业的校园危机事件处置体系。

客户定位

各级教育行政部门,公、民办学校及各类教育培训机构,或者其举办者

(三)业务介绍

1、办理依据

1)《中华人民共和国民法典《中华人民共和国侵权责任法》;

2)《学生伤害事故处理办法》(根据中华人民共和国教育部令第30号修订版)

3)《国务院办公厅关于加强中小学幼儿园安全风险防控体系建设的意见》(国办发201735号)

4)《教育部等五部门关于完善安全事故处理机制维护学校教育教学秩序的意见》(教政法〔201911号)

2、办理流程

蓉桦律所在长期处理教育领域的危机处置中,根据自身经验总结出了“组建机构——证据保全——了解信息——制定预案——谈判处置——锁定成果+任一环节的媒体应对”的6+1危机处置路径,并在实践中不断运用、创新。

3、主要产品

教育+校园危处产品清单

序号

产品名称

基本费用(元)

1

危机处置咨询

30005000

2

策划制定处置方案

2000-50000

3

证据公证与保全(资源对接)

5000/案

4

网络舆情监测监控(资源对接)

5000/案

5

文本草拟/审查

500-1000/份

6

事件调查

5000-10000

7

参与危机处置谈判

20000起

8

行政处罚中的陈述、申辩、听证

5000-10000

9

行政复议/专项诉讼

20000-80000/案

4、产品形态

1)派遣危机事件处置团队现场指导,参与事件谈判与处置

2资源协调,发挥蓉桦律所在公证保全、保险申报、舆情监控等方面的资源优势,助力危机事件稳妥处置;

3司法应对,在诉讼承诺、行政复议、信访等程序中,依法维护委托人合法权益

5、案例展示

成功案例1:

成都市主城区某校初二一学生平时表现较为霸道,经常欺负另一名较为弱小的学生。某日该班级学生于操场做课间操时两人再次发生语言、肢体冲突,受欺负的学生予以还击,导致该学生脾脏渗血,经医院诊疗后于次日切除。

事件发生后,学校立即委托蓉桦律所参与事件应对处置,并在蓉桦律所参与指导下成立危机应对专项小组,安排专人制定涵盖身体、心理、学业三方面的关爱方案;同时,蓉桦律所指导学校当即对相关监控视频进行了公证保全,调查还原事件经过。最终促成在学校搭建的平台下,双方家长达成和解。

成功案例2:

成都市某幼儿园配送水果的商家配送的水果中有几个蔫瘪的橘子送学的家长发现后,家长便怀疑幼儿园对食品质量把控不严,质疑幼儿园存在食品安全问题。随后,大量家长在幼儿园门口出现聚集,要求检查幼儿园食堂,并要求园长“给个说法”,很快此事在当地及网络上引发较大舆情。

事件发酵后,幼儿园委托蓉桦律所参与事件处置。蓉桦律所接受委托后,立即指导学校成立应急处置小组并确定有关人员分工;同时指导幼儿园公证保全相关监控视频,对相关教师、工作人员进行询问调查;协助学校处理有关整改报告、对发布公告等文书;并通过申请政府信息公开等方式,及时跟进属地市场监管部门、疾控部门对事件的调查情况,跟进属地疾控部门的检验情况;对有关行政部门的行政处罚事先告知书、听证告知书等法律文书进行研判,对其中不合理、不合法的部分,及时提出陈述申诉意见等。最终协助幼儿园妥善完成事件处置,降低有关损失。